Vue 插槽
Vue 插槽
1. 为什么使用 slot
slot翻译为插槽,组件的插槽:
- 组件的插槽也是为了让我们封装的组件更加具有扩展性。
- 让使用者可以决定组件内容的一些内容到底展示什么。
京东头部导航栏例子:


2. 如何在组件中使用 slot 呢?
如何去封装这类的组件呢?
- 它们也很多区别,但是也有很多共性。
- 如果,我们每一个单独去封装一个组件,显然不合适:比如每个页面都返回,这部分内容我们就要重复去封装。
- 但是,如果我们封装成一个,好像也不合理:有些左侧是菜单,有些是返回,有些中间是搜索,有些是文字,等等
如何封装合适呢?抽取共性,保留不同
- 最好的封装方式就是将共性抽取到组件中,将不同暴露为插槽。
- 一旦我们预留了插槽,就可以让使用者根据自己的需求,决定插槽中插入什么内容。
- 是搜索框,还是文字,还是菜单。由调用者自己来决定。
3. slot 的基本使用(匿名插槽)
了解了为什么用slot,我们再来谈谈如何使用slot?
- 在子组件中,使用特殊的元素
<slot>就可以为子组件开启一个插槽。- 该插槽插入什么内容取决于父组件如何使用。

实例:
<!DOCTYPE html>
<html>
<head>
<meta charset="utf-8">
<title></title>
<script src="../vue.js"></script>
</head>
<body>
<div id="app">
<news>
<a href="#">默认按钮被我替代了</a>
</news>
<news>
<ul>
<a href="#">来个超链接</a>
<button>来个按钮</button>
<li>来个无序列表</li>
</ul>
</news>
</div>
<template id="template1">
<div>
<h1>标题</h1>
<p>正文</p>
<!-- 在组件代码中预留一个代码位置,用<slot>标签 -->
<slot>
<!-- 可在预留位添加默认代码 -->
<!-- 若有新配置,此默认选项将被替代 -->
<button>默认按钮</button>
</slot>
</div>
</template>
</body>
<script>
var app = new Vue({
el: "#app",
data: {},
components: {
'news': {
template: '#template1'
}
}
})
</script>
</html>

4. 具名插槽
当子组件的功能复杂时,子组件的插槽可能并非是一个。
- 比如我们封装一个导航栏的子组件,可能就需要三个插槽,分别代表左边、中间、右边。
- 那么,外面在给插槽插入内容时,如何区分插入的是哪一个呢?
- 这个时候,我们就需要给插槽起一个名字
如何使用具名插槽呢?
- 非常简单,只要给slot元素一个name属性即可
<slot name='myslot'></slot>
实例;
<!DOCTYPE html>
<html>
<head>
<meta charset="utf-8">
<title></title>
<script src="../vue.js"></script>
</head>
<body>
<div id="app">
<nav-bar></nav-bar>
</div>
<template id="nav">
<div>
<div class="box">
<slot name="left">
<!-- 默认代码 -->
左边
</slot>
<slot name="center">
<!-- 默认代码 -->
中间
</slot>
<slot name="right">
<!-- 默认代码 -->
右边
</slot>
</div>
</div>
</template>
</body>
<script>
var app = new Vue({
el: "#app",
data: {},
components: {
"navBar": {
template: "#nav"
}
}
})
</script>
</html>
5. 编译作用域
官方解释:插槽跟模板的其它地方一样可以访问相同的实例 property (也就是相同的“作用域”),而不能访问别 的作用域。
官方给出了一条准则:父组件模板的所有东西都会在父级作用域内编译;子组件模板的所有东西都会在子级作用域内编译。
而我们在使用的时候,整个组件的使用过程是相当于在父组件中出现的。
那么他的作用域就是父组件,使用的属性也是属于父组件的属性。
因此,isShow使用的是Vue实例中的属性,而不是子组件的属性。
<!DOCTYPE html>
<html>
<head>
<meta charset="utf-8">
<title></title>
<script src="../vue.js"></script>
</head>
<body>
<div id="app">
<com-a v-if="isShow"></com-a>
</div>
<template id="coma">
<div>
<h2>这是组件标题</h2>
<p v-if="isShow">这是组件的正文</p>
</div>
</template>
</body>
<script>
var app = new Vue({
el: "#app",
data: {
// <h2> 从这里获取值
isShow: true
},
components: {
"comA": {
template: "#coma",
data() {
return{
// <p> 从这里获取值
isShow: false
}
}
}
}
})
</script>
</html>

6. 作用域插槽
默认情况下,父组件使用子组件,插槽数据默认是拿父组件的数据,而不是子组件拿数据。
作用域插槽在父组件使用我们的子组件时, 插槽的数据从子组件中拿到数据,而不是从父组件拿到。
<!DOCTYPE html>
<html>
<head>
<meta charset="utf-8">
<title></title>
<script src="../vue.js"></script>
</head>
<body>
<div id="app">
<nav-bar>
<!-- 里面的东西会把原来的替换掉 -->
<!-- 使用slot-scope属性接收子组件中slot对象,并赋值给slotData -->
<ol slot-scope="navbarobj">
<li v-for="(item,index) in navbarobj.listdata">{{item}}</li>
</ol>
</nav-bar>
</div>
<!-- 导航条组件 -->
<template id="nav">
<div>
<slot :listdata="navList">
<ul>
<li v-for="(item,index) in navList">{{item}}</li>
</ul>
</slot>
</div>
</template>
</body>
<script>
var app = new Vue({
el: "#app",
data: {
},
components: {
"navBar": {
template: "#nav",
data() {
return {
navList: ["电视剧", "电影", "动漫", "综艺"]
}
},
}
}
})
</script>
</html>

多种写法
<!-- 1、基本写法 -->
<one-comp>
<button slot-scope="scope">按钮{{scope.msg}}</button>
</one-comp>
<!-- 2、基本写法之模板写法 -->
<one-comp>
<template slot-scope="scope">
<button>按钮{{scope.msg}}</button>
</template>
</one-comp>
<!-- 3、指令写法 -->
<one-comp v-slot:btn="scope">
<button>按钮{{scope.msg}}</button>
</one-comp>
<!-- 4、指令写法之模板写法 -->
<one-comp>
<template v-slot:btn="scope">
<button>按钮{{scope.msg}}</button>
</template>
</one-comp>
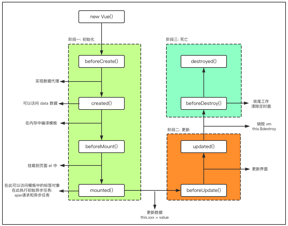
7. Vue 生命周期
官方解释:每个 Vue 实例在被创建时都要经过一系列的初始化过程——例如,需要设置数据监听、编译模板、将实例挂载到 DOM 并在数据变化时更新 DOM 等。同时在这个过程中也会运行一些叫做生命周期钩子的函数,这给了用户在不同阶段添加自己的代码的机会。

阶段示意图:

<!DOCTYPE html>
<html>
<head>
<meta charset="utf-8">
<title></title>
<script src="../vue.js"></script>
</head>
<body>
<div id="app">
{{num}}
<button @click="clickHandle">num++</button>
</div>
<!-- 注:要写在外面,$destroy 为销毁Vue实例的方法 -->
<button onclick="app.$destroy()">销毁Vue实例</button>
</body>
<script>
var app = new Vue({
el: "#app",
data: {
num: 1
},
methods: {
clickHandle() {
this.num++
}
},
// 创建之前
beforeCreate() {
console.log("创建前的钩子函数")
console.log(this.num)
},
// 创建之后
// 此时数据被创建,可以开始使用数据
created() {
console.log("创建后的钩子函数")
console.log(this.num)
},
// 挂载前
beforeMount() {
console.log("挂载前的钩子函数")
console.log(this.num)
},
// 挂载后
mounted() {
console.log("挂载后的钩子函数")
console.log(this.num)
},
// 数据更新前
beforeUpdate() {
console.log("数据更新前的钩子函数")
console.log(this.num)
},
// 数据更新后
updated() {
console.log("数据更新后的钩子函数")
console.log(this.num)
},
// 程序销毁前
beforeDestroy() {
console.log("程序销毁前的钩子函数")
console.log(this.num)
},
// 程序销毁后
destroyed() {
console.log("程序销毁后的钩子函数")
console.log(this.num)
},
})
</script>
</html>
