MSTP+VRRP+VLAN+OSPF+NAT 综合实验
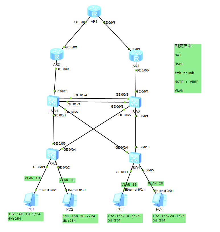
拓扑

配置
VLAN 配置
以 LSW3 为例,LSW4同理
interface GigabitEthernet0/0/1
port link-type access
port default vlan 10
#
interface GigabitEthernet0/0/2
port link-type access
port default vlan 10
交换机捡链路打 Trunk
以 LSW1 为例,其他同理
#
interface GigabitEthernet0/0/1
port link-type trunk
port trunk allow-pass vlan 2 to 4094
#
interface GigabitEthernet0/0/2 # 和 AR 连接的接口,暂时不需要配置
#
interface GigabitEthernet0/0/3 # 要做 Eth-Trnk 的接口,暂时不配置
#
interface GigabitEthernet0/0/4 # 要做 Eth-Trnk 的接口,暂时不配置
#
interface GigabitEthernet0/0/5
port link-type trunk
port trunk allow-pass vlan 2 to 4094
配置 Eth-Trunk
以 LSW1 为例,其他同理
#
interface Eth-Trunk1
port link-type trunk
port trunk allow-pass vlan 2 to 4094 # port trunk allow-pass vlan all
mode lacp-static # 也可用在这里用 trunkport g0/0/0 将接口加入聚合组,但要保证接口下没有配置
#
interface GigabitEthernet0/0/3
eth-trunk 1
#
interface GigabitEthernet0/0/4
eth-trunk 1
#
配置 MSTP
以 LSW1为例,其他同理
#
stp region-configuration # 华为设备中,STP 默认就是 MSTP
region-name test
instance 1 vlan 10
instance 2 vlan 20
active region-configuration # 配置完之后一定要激活
#
查看 stp 信息
[LSW3]dis stp brief
MSTID Port Role STP State Protection
0 GigabitEthernet0/0/1 DESI LEARNING NONE
0 GigabitEthernet0/0/2 DESI LEARNING NONE
0 GigabitEthernet0/0/3 ROOT FORWARDING NONE
0 GigabitEthernet0/0/4 ALTE DISCARDING NONE
1 GigabitEthernet0/0/1 DESI LEARNING NONE
1 GigabitEthernet0/0/3 ROOT FORWARDING NONE
1 GigabitEthernet0/0/4 ALTE DISCARDING NONE
2 GigabitEthernet0/0/2 DESI LEARNING NONE
2 GigabitEthernet0/0/3 ROOT FORWARDING NONE
2 GigabitEthernet0/0/4 ALTE DISCARDING NONE
[LSW3]dis stp instance 1 brief
MSTID Port Role STP State Protection
1 GigabitEthernet0/0/1 DESI FORWARDING NONE
1 GigabitEthernet0/0/3 ROOT FORWARDING NONE
1 GigabitEthernet0/0/4 ALTE DISCARDING NONE
[LSW3]dis stp instance 2 brief
MSTID Port Role STP State Protection
2 GigabitEthernet0/0/2 DESI FORWARDING NONE
2 GigabitEthernet0/0/3 ROOT FORWARDING NONE
2 GigabitEthernet0/0/4 ALTE DISCARDING NONE
MSTP 信息里,instance 1 以 LSW3 g0/0/3 为根端口合适,但 instance 2 以 LSW3 g0/0/3 为根端口不合适。
统一配置,确保永久性
[LSW1]stp instance 1 root primary # LSW1 成为 instance 1 的主根桥
[LSW1]stp instance 2 root secondary # LSW1 成为 instance 2 的备根桥
[LSW2]stp instance 1 root secondary # LSW2 成为 instance 1 的备根桥
[LSW2]stp instance 2 root primary # # LSW2 成为 instance 2 的主根桥
配置后到 LSW3 查看 stp 信息
<LSW3>dis stp instance 1 brief
MSTID Port Role STP State Protection
1 GigabitEthernet0/0/1 DESI FORWARDING NONE
1 GigabitEthernet0/0/3 ROOT FORWARDING NONE
1 GigabitEthernet0/0/4 ALTE DISCARDING NONE
<LSW3>dis stp instance 2 brief
MSTID Port Role STP State Protection
2 GigabitEthernet0/0/2 DESI FORWARDING NONE # 指定端口
2 GigabitEthernet0/0/3 ALTE DISCARDING NONE # 阻塞端口
2 GigabitEthernet0/0/4 ROOT FORWARDING NONE # 根端口
| 端口角色 | 说明 |
|---|---|
| 根端口 | 在非根桥上,离根桥最近的端口是本交换设备的根端口。根交换设备没有根端口。根端口负责向树根方向转发数据。如图3所示,S1为根桥,CP1为S3的根端口,BP1为S2的根端口。 |
| 指定端口 | 对一台交换设备而言,它的指定端口是向下游交换设备转发BPDU报文的端口。如图3所示,AP2和AP3为S1的指定端口,CP2为S3的指定端口。 |
| Alternate端口 | 从配置BPDU报文发送角度来看,Alternate端口就是由于学习到其它网桥发送的配置BPDU报文而阻塞的端口。从用户流量角度来看,Alternate端口提供了从指定桥到根的另一条可切换路径,作为根端口的备份端口。如图3所示,BP2为Alternate端口。 |
| Backup端口 | 从配置BPDU报文发送角度来看,Backup端口就是由于学习到自己发送的配置BPDU报文而阻塞的端口。从用户流量角度来看,Backup端口作为指定端口的备份,提供了另外一条从根节点到叶节点的备份通路。如图3所示,CP3为Backup端口。 |
| Master端口 | Master端口是MST域和总根相连的所有路径中最短路径上的端口,它是交换设备上连接MST域到总根的端口。Master端口是域中的报文去往总根的必经之路。Master端口是特殊域边缘端口,Master端口在CIST上的角色是Root Port,在其它各实例上的角色都是Master端口。如图4所示,交换设备S1、S2、S3、S4和它们之间的链路构成一个MST域,S1交换设备的端口AP1在域内的所有端口中到总根的路径开销最小,所以AP1为Master端口。 |
| 域边缘端口 | 域边缘端口是指位于MST域的边缘并连接其它MST域或SST的端口。如图4所示,MST域内的AP1、DP1和DP2都和其它域直接相连,它们都是本MST域的域边缘端口。 |
| 边缘端口 | 如果指定端口位于整个域的边缘,不再与任何交换设备连接,这种端口叫做边缘端口。边缘端口一般与用户终端设备直接连接。端口使能MSTP功能后,会默认启用边缘端口自动探测功能,当端口在(2 × Hello Timer + 1)秒的时间内收不到BPDU报文,自动将端口设置为边缘端口,否则设置为非边缘端口。 |
